Description:
Wear-o-Meter
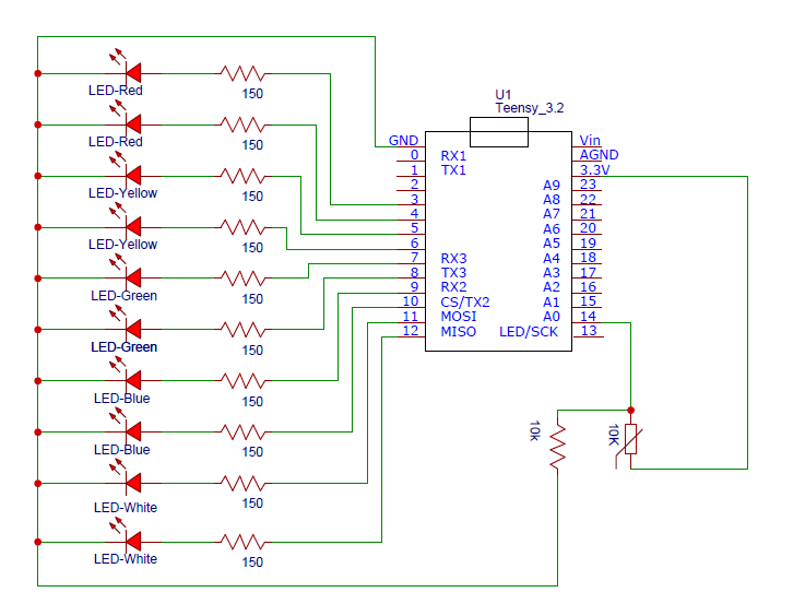
The Wear-o-Meter helps you decide what to wear, based on the weather. The outside temperature will be measured by the NTC. The LEDs will then indicate the outside temperature. So you are able to decide what to wear.
Design portfolio Industrial Design student
Description:
Wear-o-Meter
The Wear-o-Meter helps you decide what to wear, based on the weather. The outside temperature will be measured by the NTC. The LEDs will then indicate the outside temperature. So you are able to decide what to wear.